找回密码
 注册

Sign in with Twitter

It's what's happening?

微信登录

微信扫一扫,快速登录

萍聚头条

查看: 276|回复: 0

[关税] 国务院关税税则委员会 | 关于2026年关税调整方案的公告

[复制链接]
发表于 2025-12-29 11:02 | 显示全部楼层 |阅读模式

马上注册,结交更多好友,享用更多功能,让你轻松玩转社区。

您需要 登录 才可以下载或查看,没有账号?注册 微信登录

×
作者:微信文章
w1.jpg

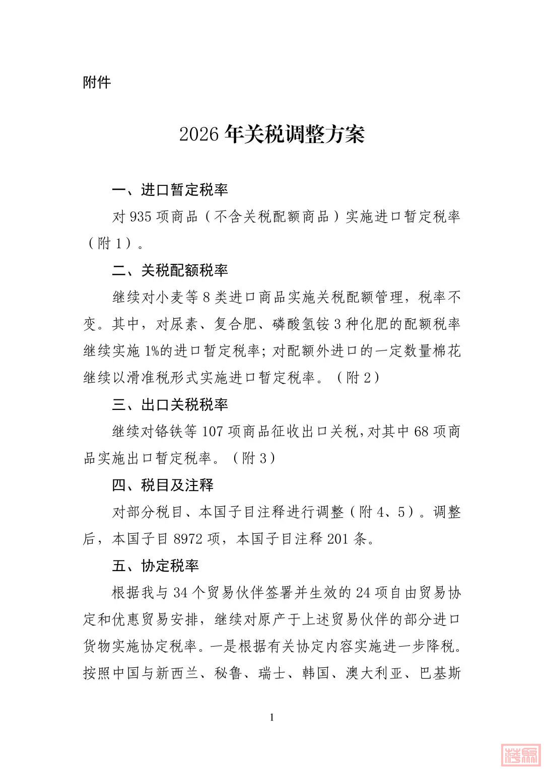
国务院关税税则委员会关于2026年关税调整方案的公告

税委会公告2025年第11号

w2.jpg

为深入贯彻党的二十大和二十届历次全会精神,引领发展新质生产力,不断满足人民对美好生活的需要,助力扩大高水平对外开放,推动高质量发展,根据《中华人民共和国关税法》及相关规定,自2026年1月1日起,对部分商品的进口关税税率和税目进行调整,具体内容见附件。

附件:2026年关税调整方案

国务院关税税则委员会

2025年12月26日

附件:2026年关税调整方案.pdf

w3.jpg

w4.jpg

附1 进口商品暂定税率表.pdf

w5.jpg

w6.jpg

w7.jpg

w8.jpg

w9.jpg

w10.jpg

w11.jpg

w12.jpg

w13.jpg

w14.jpg

w15.jpg

w16.jpg

w17.jpg

w18.jpg

w19.jpg

w20.jpg

w21.jpg

w22.jpg

w23.jpg

w24.jpg

w25.jpg

w26.jpg

w27.jpg

w28.jpg

w29.jpg

w30.jpg

w31.jpg

w32.jpg

附2 关税配额商品税目税率表.pdf

w33.jpg

w34.jpg

附3 出口商品税率表.pdf

w35.jpg

w36.jpg

w37.jpg

w38.jpg

附4 进出口税则税目调整表.pdf

w39.jpg

w40.jpg

w41.jpg

w42.jpg

w43.jpg

w44.jpg

w45.jpg

w46.jpg

附5 本国子目注释.pdf

w47.jpg

附6 自由贸易协定和优惠贸易安排实施税率表.pdf

推荐阅读

斩获殊荣 专业领航:上海兴亚报关AEO高级认证企业复核通过,续写专业新篇章
兴亚×DeepSeek-R1:以AI之名,重新定义关务未来
兴亚以AI破局,打造东南亚贸易数智新生态

来源:财政部等

*部分内容来源于网络,如有侵权,请联系删除

w48.jpg
Die von den Nutzern eingestellten Information und Meinungen sind nicht eigene Informationen und Meinungen der DOLC GmbH.
您需要登录后才可以回帖 登录 | 注册 微信登录

本版积分规则

Archiver|手机版|AGB|Impressum|Datenschutzerklärung|萍聚社区-德国热线-德国实用信息网

GMT+1, 2026-1-13 06:54 , Processed in 0.142157 second(s), 30 queries .

Powered by Discuz! X3.5 Licensed

© 2001-2026 Discuz! Team.

快速回复 返回顶部 返回列表