找回密码
 注册

Sign in with Twitter

It's what's happening?

微信登录

微信扫一扫,快速登录

萍聚头条

查看: 167|回复: 0

[一带一路] 徐菲:中西学界对“一带一路”合作共赢认知的比较研究

[复制链接]
发表于 2026-1-10 13:17 | 显示全部楼层 |阅读模式

马上注册,结交更多好友,享用更多功能,让你轻松玩转社区。

您需要 登录 才可以下载或查看,没有账号?注册 微信登录

×
作者:微信文章
w1.jpg

内容提要:合作共赢既是中国推进“一带一路”的宗旨,也是行动效果。本文选取中西学界国际政治类文献为分析对象,比较了中西学者对“一带一路”合作动机与成效的认知研究。双方皆认同“一带一路”会打破能源运输瓶颈,推进参与国国内区域经济协调发展,促进产能升级;同时,有助于更好地完善参与国交通基础设施,降低运输成本,形成共赢局面。尽管“一带一路”合作成效显著,西方学者却认为其承载了中国“全球野心”和谋求话语权的动机,并在经济、政治和生态环境领域质疑其积极效应。追根溯源,中西学者对“一带一路”合作共赢的认知分歧源于文化观念。中华文化以关系本体为核心,西方文化推崇个体理性,使得双方对“一带一路”动机形成了不同观点;而中华“共赢”理念与西方“零和”思维的差异,更导致了双方在合作成效认知上的显著分歧。因此,只有增进中西双方的相互了解、消除认知隔阂,才能为“一带一路”建设的高质量推进提供有力支撑。

关键词:“一带一路”;合作共赢;认知;文化;人类命运共同体

作者简介:徐菲,成都理工大学马克思主义学院教授,研究方向为国际政治经济学与国际关系研究。

一、引言

自“一带一路”倡议提出以来,合作成效显著,其宗旨和主张已写入联合国、亚太经合组织、上海合作组织等重要国际组织成果文件。目前,中国已与150多个国家、30多个国际组织签署了200多份“一带一路”合作文件。随着越来越多建设项目生根发芽,“一带一路”发展前景将会越来越美好。美国对华实施加征关税政策,也倒逼中国以“一带一路”为支点、以合作共赢为理念,构建更均衡的区域经济合作秩序。“一带一路”秉持共商共建共享原则,主张各国发展战略与“一带一路”规划相契合,聚焦技术标准和规则制定整合,在对待差异性时表现出尊重与包容。目前,世界主要国家对“一带一路”国际合作的态度有三种,即积极参与、犹豫不决和拒绝加入。美、英、澳等西方国家选择不参与,并凭借强大国际影响力,阻碍“一带一路”建设进程。同时,美、英、澳等大国掌握了世界舆论主导权,其态度会深入影响“一带一路”参与国的认知和行为选择;而小国往往推行“大国平衡外交”战略,外交政策摇摆不定。当今世界,中心与外围的国际空间结构依然存在,西方国家仍然在世界政治、经济和文化等各个领域发挥主导作用,美国及其盟友对“一带一路”的立场会直接影响“一带一路”参与国的态度。因此,比较研究中西学界关于“一带一路”合作共赢的认知,探寻共同点、分析差异并化解分歧,就显得十分紧迫和必要。

现有研究成果主要从不同国家或区域探讨“一带一路”认知。例如,针对美国、俄罗斯、欧盟、日本、哈萨克斯坦、东盟、越南和印度等重点国家或地区展开剖析,解读政府对“一带一路”建设的观点,从学界和智库视角探究“一带一路”的作用和影响。研究内容涉及与共建国家经贸合作的进展、区域经济合作新格局构建、全球产业链和供应链及价值链提升等经济合作论题,也涵盖国际秩序演进、海外利益安全、战略对接以及全球治理等国际政治议题,还包括“一带一路”文化底蕴、民心相通政策举措、跨文化视域下的国际合作、彼此潜在文化资源挖掘等文化议题。然而,对“一带一路”合作共赢动机与成效认知的研究几乎未见文献论及。

合作共赢以共赢为目标、以合作为手段,推进国际合作、理解共赢至关重要。参与国在不损害他者利益前提下,达成自身发展目标,实现共同发展。“一带一路”合作共赢发展理念强调各国在自身发展同时,积极参与国际经济合作,促进共同发展,使各国人民获得更好生存环境和条件。合作共赢是中国推进“一带一路”建设的主张,也是行动效果。因此,本文从动机和成效两方面对比分析中西学者对“一带一路”合作共赢的认知,在此基础上阐明中西学者对“一带一路”合作共赢的态度,并引入文化因素解析中西学者对“一带一路”合作共赢认知的分歧。这些关键议题不仅综合体现了合作共赢、民心相通等直接影响“一带一路”高质量发展的要素,也有助于思考如何更好实现国家间合作。

国际政治学者对“一带一路”认知主要以学术论文形式呈现,因此,本项研究选取中西国际政治类研究型文献为析对象,检索期刊限定为2024年SJR(SCImago Journal Rank)指标划定的政治学与国际关系学科Q1类高水平期刊,合计120种。为提高检索质量,本文以“Web of Science核心合集”作为文献检索源,设置主题词“Belt and Road Initiative”,检索时间限定为2013年9月1日至 2025 年4月30日,a由此检索出“一带一路”主题的外文文献281篇。而中文样本文献检索,则通过中国知网检索平台,以南京大学中国社会科学研究评价中心发布的23种政治学国际政治权威期刊为检索源,限定 “一带一路”为题名。最后,检索出637篇文献。

为了更有针对性地对研究主题进行梳理,本文以每篇文章为分析单元,筛选标准如下:(1)剔除书评、会议类文献;(2)剔除与研究主题相关性较弱的文献;(3)西方学界选取美国、英国、加拿大、澳大利亚和新西兰组成的“眼联盟”(Five Eyes Alliance,FVEY)和比较典型欧洲国家(如荷兰、意大利和德国)的英文文献,根据作者所在研究机构为判定标准。因此,笔者最终挑选出英文文献251 篇,中文文献542篇,合计793篇。中文期刊与上述外文期刊对“一带一路”主题的主要关注点如表1和表2所示,期刊分布表呈现相关研究文献数量排名前六的期刊。我们不难发现,国内外学者高度关注“一带一路”话题,外文文献大多基于地缘政治、地缘经济和全球秩序调整视角进行,而中文文献重点考察区域经贸合作的风险、成效及机制化建设等。

w2.jpg

二、中西学界关于“一带一路”合作动机认知的比较

动机是引起和维持主体行为的原因,是中介变量对主体外在行为的传递。“一带一路”主体动机即“一带一路”倡议驱动力,这不仅是中国发展的必然选择,还是践行合作共赢理念、推动参与国发展和解决全球性问题的重要实践。因此,本文从中国国内发展、参与国发展和全球治理这三个维度出发,对比分析中西学者视野下中国推进“一带一路”倡议的主体动机。

(一)国内学界关于“一带一路”合作动机的认知

1.从中国国内发展视角解读“一带一路”动机

中国需要“一带一路”突破制约经济发展的三重束缚。首先,国内经济快速增长致使资源消耗过快,造成能源储备不足,加之劳动力成本上升,影响经济高速发展,而“一带一路”共建国家及地区盛产石油和天然气,也是物资运输关键节点,与中国有合作潜力。其次,欧美发达国家对中国出口产品限制政策层出不穷,严重挤压进出口贸易空间。依托“一带一路”,中国能够实现对外合作多元化,推动国内产业升级,提升产品质量,满足人民对美好生活的期盼。最后,国内地区发展不平衡,阻碍经济高质量发展以及新发展格局形成。“一带一路”促进新一轮对外开放,改善中国经济发展外部环境,深化合作,推进国内国际协调互动;同时,它有助于国内东、中、西部地区协作并进,从而促进整体发展,优化经济结构并构建新发展格局。

2.从参与国发展视角分析“一带一路”动机

国内学者认为,通过加强与“一带一路”共建国家经济联通、政治沟通、人文交流,可推动地区间广泛合作,实现商品与生产要素有序流通和合理配置。大部分“一带一路”共建国家都面临经济基础薄弱、工业体系不完善、基础设施陈旧等问题,中国有技术优势帮助其建立交通运输网络,为国家间经济发展和人 员交往提供便利,降低流通成本。同时,这些国家大多矿产资源丰富,但资源 得不到有效开发和利用,严重拖累了国家经济发展和国民生活水平。“一带一路” 建设不仅可以为资源开发和利用提供机遇,还能极大促进共建国家民众就业,如中巴经济走廊建设项目包括水电站、铁路和输油管道等,能有效缓解巴基斯坦电 力短缺,还能带动一大批与之相关产业兴起和发展,创造就业岗位,改善民众生活。

3. 从全球治理视角解析“一带一路”动机

“一带一路”是中国积极参与全球治理的创造性实践。“一带”与“一路” 海陆交汇,以“五通”为路径,打造全球协调治理平台,将促使经济全球化更加包容。“一带一路”在实践中创新全球治理理论。国际形势发生深刻变化,全球治理问题凸显,以西方为主导的全球治理理论、国际合作理论和国际政治理论慢慢失去说服力和指导力。“一带一路”致力于搭建多边合作平台,破解发展困局,在人类命运共同体理念指导下实现世界包容性发展,创新全球治理理论。“一带一路”倡议是全球发展倡议制度建设的核心路径,有助于全球治理规则更加公正合理。“一带一路”在实施运行中形成了新制度、新机制,这些与现有全球治理规则、规范关系密切,二者有效互动,有潜在冲突又相互协调,是中国加强与外部世界合作的基础,也是对全球治理机制完善。

(二)西方学界对“一带一路”合作动机的认知

虽然中国提出共商、共建、共享原则以及合作共赢理念,但西方学者基于自身视角解析“一带一路”合作动机,提出一系列问题,例如:“一带一路”是经济方案还是中国地缘政治构想?“一带一路”是为中国商品和资本“走出去”提供条件,还是实现亚洲一体化?

1. 中国国内发展视角的动机解读

第一,西方学者认为,“一带一路”包含一系列经济结构调整规划和产业升 级政策。中国把经济问题放在首位是为了防止外界对中国军事追求的过度关注, 导致项目建设受阻,强调经济发展能为中国在地区和全球赢得盟友,避免苏联式 崩溃,这是“一带一路”建设的基本目标。中国正寻求对陆地和海上贸易路线进行升级和现代化改造,以进一步扩大与欧洲和其他古丝绸之路沿线国家贸易合作的机会。第二,中国能从国外大型能源基础设施项目合作中获得合理回报,满足国内经济发展对资源的需求。例如,缅甸是中国水电投资热点区域,通过投资缅甸水电,中国能够获取电力资源。第三,中国有意打造亚洲贸易和运输中心,通过与当地政府接触,保障能源运输通道安全,经济走廊建设还能为中国商品和资本出口提供新出路。另外,也有西方学者指出,“海上丝绸之路”不仅仅是为了获取周边国家能源以及构建贸易运输通道,而且有益于中国与周边国家加强贸易往来,争取贸易伙伴,创造市场需求,营造良好外交环境。第四,有学者认为,中国试图通过“一带一路”保持经济增长,促进国内区域协调发展,实现民族复兴。例如,新疆是中国“一带一路”建设重要枢纽,此举能加强对新疆管理,是平衡沿海和内陆省份经济发展重要路径。

2.参与国发展视角的动机解读

西方学者认为,在“一带一路”共建国家修建铁路和推进海铁联运项目, 将有效提升参与国的国际地位。铁路、路桥作为中国在参与国修建的主要项 目,一旦建设成功,物资运输会比漫长海运路线更快、更可预测,价格也比空 运便宜,贸易成本将降低,会增加全球福祉,这是双赢局面。比如,哈萨克斯 坦为巩固在陆桥运输中枢纽作用,积极响应中国“一带一路”倡议。h时任总 统纳扎尔巴耶夫(Nazarbayev)在2014年11月宣布“光明之路”(Nurly Zhol) 计划与中国对接,并且两国还协商深化现有货币互换协议,建立货币结算机制,创立中国—哈萨克斯坦投资基金;在欧洲,西巴尔干地区有望从“一带一路”倡议中获得最大经济利益,因为这些地区的基础设施尤为薄弱,而且获得欧盟赠款的机会有限。“一带一路”项目建设能有效推进地区物理和数字互联互通。

然而,也有一些国家对“一带一路”持谨慎态度,表现为:在经济上积极与中国合作,以获得发展资金与技术,而在安全和政治上转向美、日,平衡中国影响力。比如,马来西亚希望成为“一带一路”运输枢纽与分销中心,但又担心出现一种情况,即因为穷国无法与富国竞争而产生新版“殖民主义”。马哈蒂尔·穆罕默德(Mahathir Mohamad)指出,随着对中国经济依赖性增加,马来西亚自主决策权可能会减弱。在他看来,外交政策应努力消减这种风险,与中国加强务实和非对抗合作同时,要维系与美国和日本政治、安全关系。

3.全球治理视角的动机解读

“一带一路”在不变与变的辩证统一中推进全球治理规则改革。有学者指出, 不变体现为中国积极加入现有国际机构和国际组织,引入有利于自身发展的战略规范,维护国际协议权威,以获得发展中国家的支持,减少国际压力和监督。 作为负责任全球大国,中国遵循国际规范,积极参与联合国维和任务,签署巴黎气候变化会谈协议,支持非洲联盟以及在西非抗击埃博拉疫情中发挥重要作用等 等。中国努力寻求外交政策合法性,利用已获得声誉提出符合自身利益的倡议和 国际规范,通过倡导合作共赢获取更多的国际社会资本。有学者认为,中国经济实力较强,但缺乏制度建设能力。

不过,也有研究者认为,中国“一带一路”在悄无声息中推进全球治理规则变革。“一带一路”官方文件并不回避将中国置于全球贸易和投资中心,创建金砖国家新开发银行和亚洲基础设施投资银行。虽然金融机构资金独立,运营也与“一带一路”有很大差异,但机构间协同运作,而且是以非西方国家为中心的新平台和机构,显示中国试图依托“一带一路”谋求相应国际地位和更多话语权的决心。也有学者指出,中国通过地区互联互通确立全球代理权。总之,通过建立全球友好关系网络,对提升中国在国际秩序中地位具有至关重要的作用。

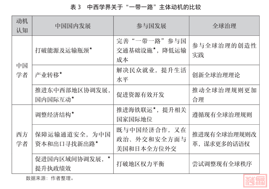
综上所述,对“一带一路”在中国国内发展的认知,中西学界有共通之处。例如,从参与国发展视角来看,“一带一路”倡议通过优化共建国家的交通基础设施网络,显著降低物流成本,从而构建多方共赢的发展格局,该观点在中西学术界已形成广泛共识。但也有部分西方学者持不同观点,认为地区中等国家会在经济上依赖中国,而在安全、政治上与美国和日本全方位靠拢;“一带一路”会打破区域权力平衡,削弱传统地区大国国际影响力。从全球治理视角分析“一带一路”动机,中西学者的观点差异较大,表现为中国学者强调,“一带一路”是中国推进全球治理的实践,提供解决世界问题中国方案,将创新全球治理理论,引领全球治理机制建设朝着更加公平公正的方向发展,助力中国与世界互动。与此相反,西方学者指出,“一带一路”承载了中国全球野心,旨在摆脱外界长期制约,在不变与变的辩证统一中推进全球治理规则改革,以谋求话语权。关于“一带一路”动机,基于中国发展视角,中西学界的解析相似(在表3中由“★”标注),而从共建国家发展和全球治理视角来看则分歧大,如表3所示。

w3.jpg

三、中西学界关于“一带一路”合作成效认知的比较

“一带一路”是一个系统工程,通过推进经济、民生和文化相互关联达成成效,从而实现共赢。不过,中西方学者就如何界定“共赢”存在不同认知,并且双方关注点尚存差异,我们需要深入研究差异结点,促进双方或多方密切合作。

(一)国内学界对“一带一路”合作成效的认知

国内学者主要从增进与共建国家经贸合作、民间交流和文化互动三方面阐释合作成效。

1. 与“一带一路”共建国家经贸联系日趋增多,促进共同发展

“一带一路”助推包容性经济全球化,促进双边或多边贸易增长与投资增加, 有利于资源合理配置,实现优势互补,帮助落后国家实现工业化,共同建设繁荣 和谐世界。首先,在贸易方面,随着基础设施互联互通完善,中国与“一带一路” 共建国家贸易规模不断扩大,跨境电商等外贸新形态快速发展,陆海新贸易通道 建设进一步加快,中欧班列发展势头迅猛。截至2024年7月,中欧班列联通亚 洲11国100余城、欧洲25国224城,覆盖欧亚全境,国内61城接入;运输货物达53类5万种以上,综合重箱率稳定在100%。其次,投资额大幅提升,投资合作稳步推进。2024年,中国企业在“一带一路”共建国家非金融类直接投资达336.9 亿美元,同比增长5.4%;对外承包工程新签合同额2,324.8亿美元,完成营业额1,387.6亿美元,分别占总额的87%和83.6%。相关数据表明,中国企业通过深化与参与国的务实合作,为“一带一路”高质量发展做出了积极贡献。最后,合作机制日益健全,合作平台完善,与共建国家组建了贸易便捷工作组、投资合作工作组和网络营销合作组等,互联互通进展顺利,合作成效显著。

2. 帮助“一带一路”共建国家的民众提高收入水平

“一带一路”遵循合作共赢理念,在推进经济发展同时,积极向共建国家民 众提供农业、教育、卫生和环保等民生援助,助力其发展。例如,在东盟国家开 展乡村减贫计划,与南亚的孟加拉国、马尔代夫、斯里兰卡和尼泊尔等国加强新 基建和传统基建国际合作,既创造了就业机会,又有利于人才培养,提升自主发 展能力。柬埔寨西港经济特区吸引了200多家国际企业,中巴经济走廊引入250 多亿美元投资并创造23万个就业岗位。在“一带一路”倡议下,共建国家居民 生活水平持续提升。在非洲地区,援建交通基础设施,合作打造农业示范区,推 进社会保障住房、医院援建工作,开展农村教育转型和教师培训等项目,切实提 升了当地民众就业能力。此外,与“一带一路”共建国家合作实施一系列“小 而美”项目,诸如青蒿素、杂交水稻、菌草技术、鲁班工坊等援外品牌项目,受 到广泛赞誉。

3. 夯实文化交流基础,推进文明互鉴

文化是联系世界各国人民的无形纽带,民众联系越紧密,越容易形成价值认 同,建设就越顺畅。目前,全球主要国家和地区已形成中国文化对外传播网络,通过“中国文创展品展示周”“天涯共此时”“欢乐春节”等活动,人们对中华传统文化和历史有了更加深入认识和理解。近年来华留学生明显增多,数以万计留学生成为促进中外友好合作的中坚力量,越来越多的外国人开始学习中文。对外交流深化为文化产业发展及“走出去”营造了良好氛围,文化交流开放性显著提升。2023 年,中国同“一带一路”共建国家的核心文化产品及服务贸易规模达 248.5 亿美元,贸易品类以视觉艺术与手工艺品为主。数字文化产品、网络游戏、短视频等已具备一定全球影响力,比较有代表性的一款电子竞技游戏“王者荣耀(国际版)”,其游戏人物来源于中国古代历史故事,在游戏中海外玩家就能了解中国历史,既有趣味性又不乏知识性,倍受各国玩家们喜爱,极大促进了文化贸易发展。

(二)西方学界对“一带一路”合作成效的认知

经济上如何界定“共赢”?西方学者希望有更加具体的细则,围绕倡议复杂性和重大挑战的任何评估都非常关键和紧迫。“一带一路”正在创建世界上最大的贸易和投资区,而且随着中国国际地位提升,倡议对共建国家的国家安全会具有明显影响。他们认为大规模修建基础设施会使小国陷入“债务陷阱”,一些非洲国家为建造基础设施所欠债务已达到令人担忧的程度。值得注意的是,也有西方学者指出,中国并未使用贷款来实现政治目标,中国与借贷国债务谈判地位平等,共建国家因自身资源禀赋不同,会出现经济获益悬殊的情况。此外,投资并未如愿改善当地民众生活水平。如果中国继续以各种方式补贴出口产品,中国商品大量涌入,会造成第三国出口商退出以及当地生产商破产。对中国是否也向“一带一路”共建国家对等开放市场,以及开放程度如何的疑问不绝于耳。有学者指出,中国应最大限度帮助“一带一路”共建国家经济发展,不断增加商品进口,并让市场配置资源;中国主导的融资计划应向外国承包商开放,在推进生产发展和创造就业机会同时,帮助参与国实现经济腾飞。不过,德国学者朱莉娅·古罗尔(Julia Gurol)和法比奥·罗德里格斯(Fabricio Rodríguez)认为,鉴于意大利的基础设施面临严重发展瓶颈,中国资本对意大利热那亚港的投资具有积极意义。荷兰学者卡斯滕·莫(Karsten Mau)和罗莎莉·塞伦(Rosalie Seuren)指出,升级中欧交通基础设施,能有效促进地处内陆的中欧、东欧和东南欧地区国家发展,增加对华出口收入和产品种类。

在政治上,西方学者认为“一带一路”兴起于国家间经济互动,但其实现取决于中国政治需求。随着“一带一路”走深走实,中国国际地位显著提升,会削弱传统大国地区影响力,使地缘政治地位比较重要的小型国家的外交政策倾向中国。不可否认,老牌大国和有抱负的新晋大国冲突已经开始。从奥巴马政府决定结束对伊拉克军事占领、从阿富汗撤军开始,美国决策者就已经将他们注意力转向在全球迅速扩大影响力的中国。一方面,中国与非洲国家合作,推动非洲小国获得资金、技术,实现经济快速发展,取得令人艳羡的国际地位;另一方面,中国在地缘政治角逐中显然已获得领先优势,中国向基础设施薄弱国家提供低息贷款,这些小型国家也愿意和中国保持友好关系,h这种效应在亚洲的柬埔寨等国家比较显著。研究者认为,柬埔寨对“一带一路”建设的态度比较热情,为获取短期经济利益,柬埔寨禁止悬挂中国台湾地区的旗帜,并支持中国南海立场,甚至取消“海蜂计划”以及推迟美柬“吴哥哨兵”联合军演等。另外,在拉美地区,以前该地区由美国主导,但随着“一带一路”建设推进,中国影响力在不断增强。2017年6月,巴拿马时任总统胡安·卡洛斯·巴雷拉(Juan Carlos Varela)宣布与中国建交。2019年5月,巴拿马与中国签署48项双边谅解备忘录及其他协议,合作领域涉及基础设施建设、旅游、文化交流与司法。“一带一路”正在改变地缘政治格局,突出中国地位,压制或排挤其他大国主导权,这种现象在中亚、东南亚以及南太平洋等地区尤为明显。

在生态环境上,西方学者对中国发起诘难。尽管中国提出了一套详细的绿色“一带一路”规划,但如果不付诸实施,很可能会招致更多对环境保护不力的批评。f能源项目一直是“一带一路”核心工程,集中在经济走廊沿线,倘若没有严格环境保护政策和具体行动,绿色“一带一路”目标便难以实现。此外,有学者指出,“一带一路”共建国家和地区拥有丰富生物资源,但随着基础设施建设扩大,其脆弱生态系统以及当地民众赖以生活的社区会面临毁灭风险。当然,也有西方学者对中国“一带一路”充满信心,源于中国一直以来在应对气候变化问题上持开放态度;作为国际社会不可或缺的合作伙伴,中国完善健全的金融机构可以为共建国家提供有效快捷的金融资源,保障绿色发展。中国是世界上最大的可再生能源设备供应商,可更好协助参与国调整政策目标,分享可再生能源知识,改变补贴结构,减少电力浪费,释放可再生能源发展潜力。

简而言之,“一带一路”项目建设成果丰硕,中国学者从经济效益、民生改善及文化交流等方面阐释“一带一路”合作共赢;西方学界研究成果主要集中在经 济、政治和生态环境领域,双方交集较少,除少数西方学者认为“一带一路”合作共赢外,大多数西方学者与国内学者的观点有一定差异(见表4)。随着“一带一路”深入推进,项目建设生根发芽,西方国家自认为优于其他民族的经济发展模式受到挑战,因而质疑“一带一路”积极效应,结盟围堵“一带一路”项目建设。

w4.jpg

四、中西学界关于“一带一路”合作共赢认知差异解析:文化视角

通过剖析中西学者对“一带一路”动机与成效认知的研究成果发现,基于中国国内发展角度分析“一带一路”动机,中、西双方观点相似之处较多,而从共建国家发展和全球治理视角看,认知分歧大;在“一带一路”成效认知方面,双方交集不多。“一带一路”建设不仅仅涉及基础设施“硬联通”,还强调制度“软联通”。由于“一带一路”具有地域分散和文化多元的特点,我们有必要将“一带一路”定位为一种文化产品,从文化观念视角解析中西学者对“一带一路”合作共赢的认知差异。    文化是人类在漫长历史长河中形成的智慧和结晶,国际政治中强调文化,能够达到动员和策划的目的;同样,文化也能够作为一种社会治理制度运作,成为争论和暴力的场所。

文化是认知发展媒介,存在于人类认知所有方面。文化通过组织机构、人工制品和社会环境对人的认知产生熏陶作用。相同行为在不同文化背景中的意义可能有差异,即使一致,也可能会造成不同后果。文化就像黏合剂,把具有共同或相似风俗习惯、生活方式、思维方式、伦理道德和宗教信仰的人聚集在一起,形成向心力,促成自我认可,构成归属感。由于各国对同一事物的认识和理解常常带有自身特有文化倾向,在实际国际关系中,不同文化倾向的国家很难有效沟通,容易引起偏见与误会,激发矛盾。

虽然主权和平等是国际关系的理性支柱,但文化体现了国家的独特情感差异,国家外交决策过程可能被个人文化背景和社会环境影响。人总是在特定文化背景中成长,学者或精英们将自身文化特性映射到“一带一路”认知中,其文化观念会深刻影响国家对外交往行为抉择,呈现出特有的“文化密码”。中华文化强调关系本体,认为自我利益与他者利益和群体利益无法分割,实现自我利益必然与他者和群体利益相关联,即自在、他在与群在共时共在。关系本体倡导集体主义,体现合作共赢。  

与之不同的是,西方文化最重要的标志为个体理性,以个体为基本单位的原子本体论深刻影响了西方学者对“一带一路”的动机认知。个体国家是国际体系基本单位,是独立自主行为体,所有个体行为体都应知晓其所处环境,能权衡和选择合理方案,达成自身利益。在特朗普政府的第二任期内,其对外政策仍以“美国优先”理念为核心指导原则,在贸易与经济合作领域进一步强化保护主义倾向,同时在地缘政治博弈中持续推行单边行动策略。与之相对,“一带一路”秉持多边合作理念,推动共赢发展,两者形成鲜明对比。西方文化推崇个体理性,而中华文化关系理论既注重自我利益,也将他者利益关联在一起。因此,从共建国家发展和全球治理视角解读“一带一路”动机,即从整体和相互联系角度分析“一带一路”动机时,中西学者认知分歧较大。尽管中国强调“共商、共建、共享”原则,但中西学者受到不同文化驱动,会导致二者对“一带一路”在区域和全球推进的动机形成不同判定。

论及中西学者对“一带一路”成效的认知,两者分歧大,究其原因,主要在于:中华“共赢”理念与西方“零和”思维的不同是合作成效产生分歧根源。在中华民族形成、发展和壮大过程中,各民族时有冲突,但合作、共赢始终是发展主线。经过四十余年的对外开放实践,中国已经完全融入经济全球化,并在现有国际体系下与美国、欧盟等发达经济体在经济利益上有很深的嵌入度,与中小国家也有紧密合作。“一带一路”对外合作没有附加任何政治条件,共赢理念贯穿发展始终,既强调“和而不同”,又重视“义利兼顾”,将中国利益与共建国家利益紧密相连,中国发展不会动摇任何大国在地区乃至全球地位,也不会控制任何小国经济发展。“一带一路”项目建设为当地民众创造了技术培训机会和就业岗位,改善了人们生活,世界发展图景已然发生变化,这是过去西方发达国家主导经济全球化无法企及的成就。

然而,历史上西方大国崛起主要通过殖民掠夺抢占世界资源的方式,构建有利于自身发展的国际政治经济秩序,而不是以合作共赢为目标,这是一种零和博弈。按照惯性思维,西方国家会根据自身经验预判别国外交行为,常常会不自觉根据自己标准评判中国与“一带一路”共建国家的合作成效以及中国对全球治理的贡献,认为中国会和西方国家走同样崛起道路,即殖民掠夺和对世界市场瓜分的路径。由于发展道路不同,受思维定式影响,中西学者对国家崛起进程中所产生外溢效应会有不同看法,因而对“一带一路”合作共赢的认知偏差较大。认知分歧源于多元文化,其实质也代表了国家利益、国际规则和国际秩序之争,折射出大国实力此消彼长与国家间博弈。学术精英认知会影响国家外交实践,对此,我们必须时刻关注。

五、消除分歧,推动“一带一路”高质量发展

党的二十届三中全会公报指出,要推进高水平对外开放,推动共建“一带一路”高质量发展,这反映了中国深化“一带一路”国际合作的内在诉求。可是,西方学者对“一带一路”合作共赢的消极认知会影响其建设进程。新时期,我们既要加强与欧美大国沟通,增进了解,又要筑牢与“一带一路”共建国家的共同利益关系,推进制度联通、民心相通。

(一)促进文化交流互鉴,增信释疑

认同是合作顺利开展的内在要求,而文化认同是本质驱动力。在漫长历史长河中,人们创造了耀眼夺目的文化,这是一种以历史为载体的生活结构秩序,其中承载了诸多不同价值理念、风俗习惯和文化传统,内化于整个民族。因生活地域和环境不同,加剧了人们文化观念的异质性,使不同国家或民族对国际合作效应做出不同判断。实践中人们常常用自己标准理解或判断他人行动,一国认为合理的政策或行为,其他国家可能会认为不合适,这时需要促进交流与互动,增进共识。“一带一路”倡议从提出到项目建设,再到生根发芽,有序推进,加强文化交流,促进民心相通尤为重要。

分析中西学者对“一带一路”动机与成效的认知差异,探寻共同合作目标,凝聚共识是关键。首先,通过定期对话、协商和讨论,确立总体原则和定期交流机制,找寻共通点。其次,加强区域国别文化研究,增进了解,化解分歧。针对不同类型共建国家和地区,我们应深入开展实地调研,运用科学方法精准剖析各方立场,依据翔实数据和动态信息敏锐洞察形势走向,推动“一带一路”稳步前行。最后,构建多形态文化产业合作平台。根据“一带一路”共建国家的政治、经济和文化现状,捕捉不同文化碰撞激发的灵感,在多元文化交流中创作丰富多彩文艺作品,将文化合作转化为促进当地文化生产和消费新动力,使之成为经济发展的一部分,增加整体经济附加值,增进民心相通。在促进文化产业蓬勃发展的同时,推动中国文化对外传播,让全球民众更好地领略中华文化魅力。

(二)制定共赢标准,促进制度联通

认知分歧在短期内难以改变,消除分歧不可能一蹴而就,通过提升合作制度质量可规避差异和负面效应。制度具有协调保障作用,可规范人们经济行为,减少信息不对称和不确定性,保障合作项目顺利实施。“一带一路”合作共赢,需要通过多边合作、内部商讨路径构建各方认可的公平对话协商机制和共赢标准,利用组织内部同伴压力敦促共建国家遵守共同协定,促进合作可持续发展。从目前“一带一路”建设来看,共建国家的成本与付出衡量标准还不够明确。所有共建国家必须对共同利益和预期收益达成共识,在此基础上制定共同规则标准,实现政策协调与合作。根据比例原则和等价原则,在经济增长、民生发展等方面制定共赢量化标准。例如,尝试借鉴经济学效率公式来实现各方利益互惠和等价,效率(E)是成果(R)与成本(C)之间的比率(E = R/C),成果即效果、产出或收益,成本指付出与支出,根据效率公式计算获益比例。在这个过程中可能会出现效率不同,不同效率水平意味着并非所有合作伙伴都能平等获利。当一个项目有多个参与者时,贡献较小者收益较少,贡献较多者应获得更多收益。

此外,“一带一路”建设主要是工程类基础设施项目,参与方在人员、资金和工期等都确定的情况下,以合同形式明确各方工作职责和义务,为合同履行提供法律保障,以消除文化差异导致的额外交易成本。企业施工人员应规范项目管理,掌握工程施工进度、质量和安全。监理人员需做好监督管理、质量考评以及成本收益核算工作,确保共赢。合作企业还可以利用社会组织、民间团体或非政府组织等第三方机构对项目实施有效和公正的管理与监督,制定违反合同惩戒机制,维护合同权威,及时遏制可能出现的破坏因素,确保参与各方收益公平和分配合理。

(三)制订合作规划,增进共生发展

对于态度犹豫的国家,要制订合作规划,可展示中国与共建国家的合作成效,打造示范园区路径,逐步推进合作。同时,深入调研态度犹豫结点,加强交流沟通,深化了解。对于完全拒绝加入的国家,应积极增进共识,根据中西方认知相似之处,寻求文化理念重叠点,构建“一带一路”合作共赢对外传播话语体系,化解分歧。对于积极参与的国家,可通过建立多边联动经济合作联盟的方式搭建合作平台,根据地域远近、产业互补、经济水平是否相似及相互信任度确立联盟发展指标。联盟内部打通贸易壁垒,进一步强化互利共生关系。首先是市场共生,积极挖掘与“一带一路”共建国家合作潜力,减少合作壁垒,实现双边或多边、区域或次区域经济合作,建设自由贸易网络,促进市场共生。其次是技术共生,推动国内纺织业、制造业等高增长率产业“走出去”,加强多边高新技术交流合作,建立技术合作支撑体系,从技术互补中实现共赢。最后是产业共生,立足本国产业比较优势,以优势互补代替同质竞争,扎实推进本土产业与共建国家产业精准合作,打造多层次、高水平、多方参与的产业合作伙伴关系,促进产业共生。

(四)夯实合作基础,切实提高民众福利

     “一带一路”合作共赢,提升民众福利、夯实合作基础是根基。“一带一路”共建国家具有丰富的矿产资源和人力资源,有产业升级潜力,与我国经济发展存在互补性,如何把经济实力转化为民众切身福利,推进民生、生态环境可持续发展,走一条既稳妥又能长久发展的道路是根本。企业是国家间合作重要载体,推进与共建国家企业合作,要以增进民生福祉为目标,坚持经济效益与社会效益相统一原则。一是鼓励和支持大型企业实施“走出去”发展战略,承揽有利于改善国内外产业结构的合作项目,助力发展中国家产业链升级,创造更多就业岗位,调整收入分配不均的现状。二是政策扶持中小企业“走出去”,相较于大规模项目合作,基层民间合作,更能带给当地民众实惠。小型企业具有体量小、经营方式灵活、吸纳劳动力就业多的特点,能激发经济活力,显著提升民众收入水平和生活水平,实现均衡发展,促进民心相通。三是在制定和实施对外援助规划时,应优先扶持民生类行业和产品发展,如家电产品、纺织服装产品、日用产品和电信网络产品等,这类产品和服务是老百姓的生活必需品,与人们日常生活联系紧密,更易于增进民心相通。  

从经济学角度看,国家间合作与经济利益、技术需求密切联系,但随着发展深入,影响合作的因素日益增多,合作实现伴随并嵌套了认知发展。以美国为首的发达国家即使不参与“一带一路”合作项目,其影响力依然不容小觑。美国目前仍是世界唯一超级大国,其态度会影响“一带一路”共建国家的抉择。同时,西方国家还具有强大的传播能力,所以研究西方学界对“一带一路”合作共赢的认知尤为重要。在国家对外政策中,认知扮演了重要角色,认知主体的文化观念会对其产生潜移默化作用。中西学者对“一带一路”合作共赢认知有分歧,也有重叠之处,这是我们探寻“一带一路”高质量发展的突破口,利用文化相似之处,打造中西融通的对外传播话语体系,促进相互了解,增进共识。此外,制定共赢标准,促进制度联通,在一定程度上能够规范人们因认知差异而出现的分歧。未来研究中,学界需要思考“一带一路”在共建国家本土化推进路径,文化差异背景下中国如何与世界、地区互动,以及地区治理、全球治理基本规则构建等问题。

本文责编:任康钰

注:受公众号篇幅限制,文章注释从略;封面图片来自网络。

w5.jpg

欢迎关注

w6.jpg
Die von den Nutzern eingestellten Information und Meinungen sind nicht eigene Informationen und Meinungen der DOLC GmbH.
您需要登录后才可以回帖 登录 | 注册 微信登录

本版积分规则

Archiver|手机版|AGB|Impressum|Datenschutzerklärung|萍聚社区-德国热线-德国实用信息网

GMT+1, 2026-1-12 11:12 , Processed in 0.096376 second(s), 30 queries .

Powered by Discuz! X3.5 Licensed

© 2001-2026 Discuz! Team.

快速回复 返回顶部 返回列表