找回密码
 注册

Sign in with Twitter

It's what's happening?

微信登录

微信扫一扫,快速登录

萍聚头条

查看: 147|回复: 0

[一带一路] 关于征集2026第十届一带一路暨金砖国家技能发展与技术创新大赛赛项的通知

[复制链接]
发表于 2026-1-13 06:37 | 显示全部楼层 |阅读模式

马上注册,结交更多好友,享用更多功能,让你轻松玩转社区。

您需要 登录 才可以下载或查看,没有账号?注册 微信登录

×
作者:微信文章
更多资料领取

点击下方卡片“大学生竞赛甄选”后

回复“榜单竞赛”“挑战杯”“2025四六级资料”领取其他大赛资料

w1.jpg

通知公告

金砖赛组委会函〔2026〕0009号

各相关单位:

金砖国家技能发展与技术创新大赛(以下简称“金砖大赛”)是2017年金砖国家最高领导人会晤筹备委员会认可、经中华人民共和国外交部相关主管司局同意、金砖国家工商理事会批准的国际大赛,自2017年发起,已成功举办九届,累计超过70万人次参与了竞赛及相关会议、展览展示、技术交流等活动。自2017年起,金砖大赛连续九年在《金砖国家工商理事会工作报告》中作为成果设计呈送给金砖各国最高领导人。金砖大赛拉开了金砖国家技能竞赛与技术创新合作的序幕,已成为深化各国教育培训合作、人文交流,推进未来技术技能开发、技术与技能标准制定、创新技术成果转化孵化及人力资源平台建设的核心平台,得到了金砖各国的高度认可和教育部、工信部、人社部、国务院国资委以及中国科学技术协会所属相关单位的大力支持。其中,金砖大赛中国赛区的竞赛统称为一带一路暨金砖国家技能发展与技术创新大赛(以下简称“一带一路暨金砖大赛”或“大赛”)。一带一路暨金砖国家大赛为中国高等教育学会大学生竞赛分析报告竞赛目录赛事。

为贯彻落实习近平总书记关于技能人才培养和技术创新工作的重要指示,继续落实金砖国家宣言中关于技能发展与技术创新工作的相关精神,以务实推进教随产出、校企同行,推动“职教出海”“企业出海”行动计划及国际产教融合为准则,一带一路暨金砖国家技能发展国际联盟、金砖国家技能发展与技术创新大赛组委会、一带一路暨金砖国家技能发展与技术创新培训中心拟围绕以工业4.0为核心的智能制造、数字技术技能、未来技术技能等继续举办2026第十届一带一路暨金砖国家技能发展与技术创新大赛,实现培养国际化、高技术技能、未来技术技能人才的目标。现就征集2026第十届一带一路暨金砖国家技能发展与技术创新大赛赛项(包括技能类赛项和技术创新类赛项)相关事宜通知如下:

一、组织结构

主办单位

金砖国家工商理事会中方理事会

一带一路暨金砖国家技能发展国际联盟

一带一路暨金砖国家技能发展与技术创新培训中心

金砖+国家科技创新联盟

联合主办单位

中国发明协会

教育部中外人文交流中心

承办单位

金砖国家工商理事会技能发展、应用技术与创新中方工作组

二、基本要求

(一)赛项申报单位以从事与赛项相关行业的企事业单位为主;

(二)申报单位需为一带一路暨金砖国家技能发展国际联盟、金砖+国家科技创新联盟成员单位,非成员单位需首先填写附件1《一带一路暨金砖国家技能发展国际联盟成员申请表》和《金砖+国家科技创新联盟成员申请表》,申请加入联盟。

(三)申报单位应熟悉大赛举办流程,具备举办相关赛事的实践经验,并能承担相应的经费。申报单位拟申报赛项涉及的产业应聚焦新兴产业、特色产业,并能够提供竞赛设施设备和有力的技术支持。

(四)申报单位应遵守《一带一路暨金砖国家技能发展与技术创新大赛章程》。

(五)负责为专家组(各赛项专家组原则上由3-6名专家组成,其中专家组长1人)提供竞赛平台参数、题库或者参考资料,以便专家组制定竞赛规程及命题。技术支持单位人员不能加入专家组。

(六)负责遴选出国内赛前六名的参赛选手出国参加国际比赛,并在赛后及时将名单提交给大赛组委会。

(七)负责向金砖未来技术展示体验中心(金砖展示中心由厦门市金砖未来技能发展与技术创新研究院负责管理)提供展品;金砖展示中心将切实助力企业的品牌提升和产品宣传推广,助力企业出海。

三、赛项申报范围

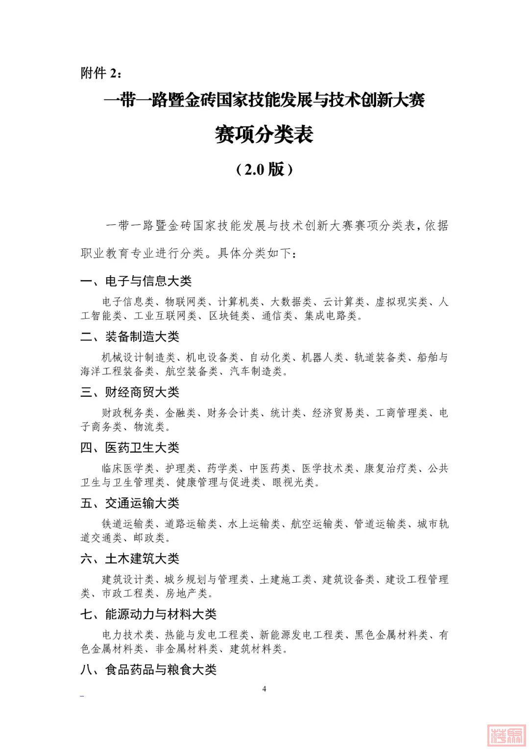
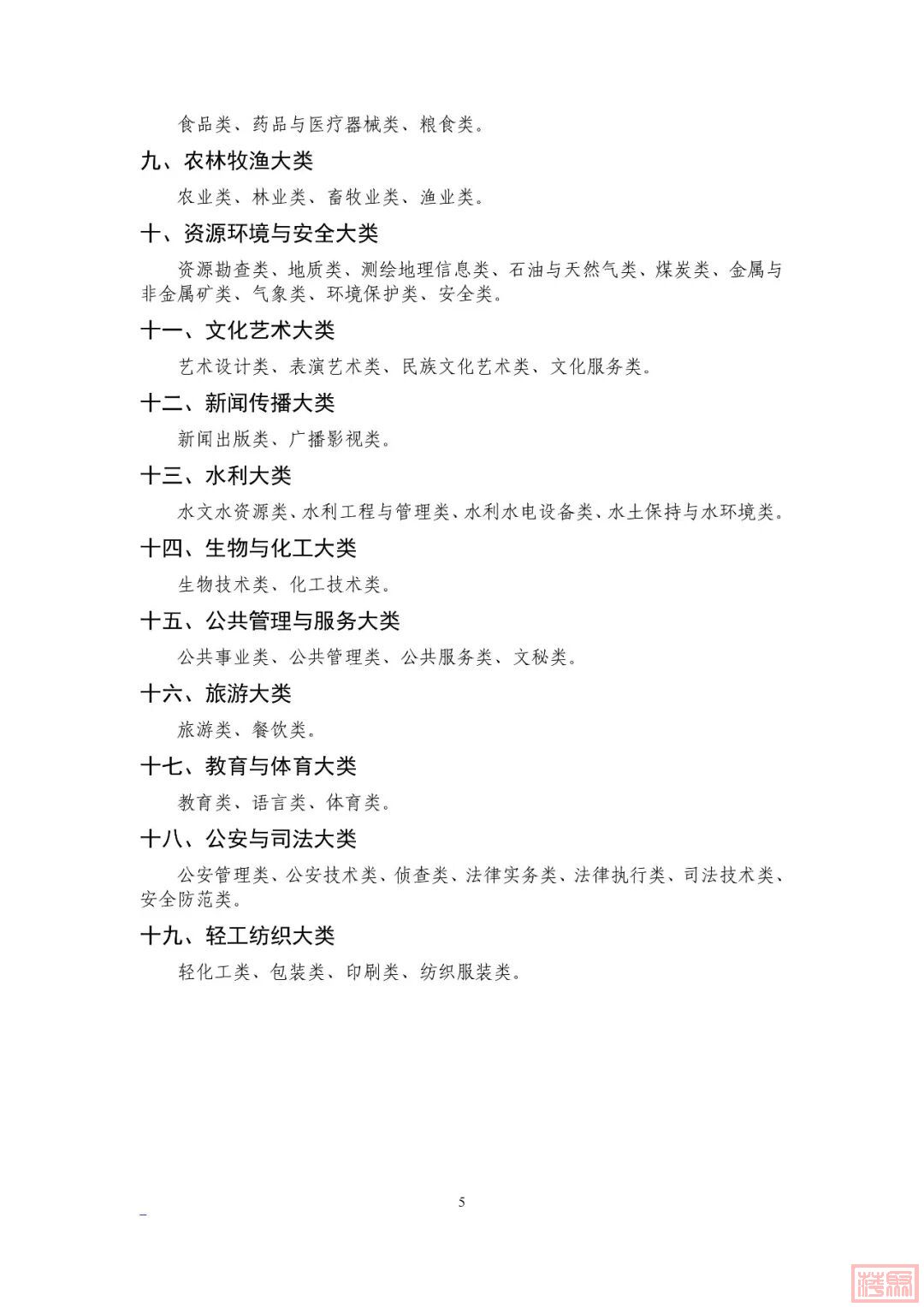
(一)所申报的赛项需属于附件2《一带一路暨金砖国家技能发展与技术创新大赛赛项分类表(2.0版)》相关专业。(注:赛项名称由各赛项专家组命名)

(二)可申报的赛区:意向申报单位可选择申报金砖大赛各国别赛区(需在附件3竞赛阶段处勾选)。

1.2026年金砖大赛国别赛区计划:巴西赛区、南非赛区、俄罗斯赛区、中东赛区、中亚赛区、东盟赛区、北非赛区、中国赛区等。

2.2026年中国赛区计划:包括国内赛和国际赛。中国赛区国内赛指的是依据国内竞赛规程举办的比赛,国内赛优胜选手享有优先出国参加金砖国际赛的资格。中国赛区国际赛指的是在中国国内举办的、依据国际竞赛规程并邀请国际选手参加的比赛,国际赛期间将组织开展国际交流活动。

(三)中国赛区国际赛申报条件和赛项要求

除满足上述第二条和第三条要求外,申报中国赛区国际赛还需具备:

1.有广泛、深度的国内、国际校企合作基础;可邀请一定数量的留学生或国外队伍参赛。

2.所提供的技术平台应可以同时实现线上、线下竞赛组织,技术先进、平台稳定,至少可以支持中文、英文两种语言,且基本保证一带一路和金砖国家可以无差别使用技术平台进行相关训练或模拟赛;

3.需安排充足的时间、技术条件(如账号、技术支持人员等)针对各国参赛指导专家、选手进行充分的赛前培训(国际训练营);

4.赛项原则上应为国际化程度高、行业引领性强,聚焦高端制造、数字经济、新产业、新业态、新技术等重点领域;

5.专家组需提供中英文竞赛资料,特别是竞赛标准、竞赛规程和竞赛样题

(四)国别赛区申报条件和赛项要求

除满足上述第二条基本要求外,申报国别赛区(巴西赛区、南非赛区、俄罗斯赛区、中东赛区、中亚赛区、东盟赛区、北非赛区等,不含中国赛区)赛项还需具备以下条件:

1.拥有广泛深度的校企合作网络及国际校企合作资源,能邀请一定数量中国队伍赴当地参赛。

2.技术平台支持线上线下竞赛,技术先进稳定,至少覆盖中、英文操作语言,保障各国选手无差别使用。

3.提供本地化技术支持;英文环境下开展足够时长的赛前培训(国际训练营),培训应覆盖平台操作、竞赛规则及技术规范;为各国参赛选手提供竞赛平台训练账号。

4.赛项聚焦智能制造、数字技术、人工智能等重点领域,国际化及行业引领性强,有效比赛时间不少于2天、累计时长不低于12小时。

5.组织编制中英文竞赛资料(含竞赛标准、规程、样题、技术手册),确保参赛方准确理解要求。

6.在金砖技术和技能标准化工作委员会统筹下,参与本赛项“金砖国际团体标准”制订与推广,推动标准国际化适配互认。

7.制定赛项资源转化方案,赛后整理技术成果、优秀案例纳入金砖大赛资源库,助力金砖工坊及金砖学院建设,推动成果在相关国家/地区推广应用。

8.指定至少1名熟悉英文的专职联系人,负责与组委会及各参赛国的日常沟通协调,保障渠道畅通,并赴赛场执行、协调。

(五)赛项立项后,将征集各赛项承办院校(相关要求见后续通知),优秀承办院校经申请后可授予未来技术技能与人文交流人才国际训练基地(金砖工坊)(筹)。

四、申报程序

(一)申报单位填写附件3《2026第十届一带一路暨金砖国家技能发展与技术创新大赛赛项申报书》,并将Word版本和加盖公章的PDF版本,以及企业有效的营业执照副本加盖公章、企业近两年的营业收入和审计报告电子版加盖公章一并发送至bricsskill@126.com(邮件标题:2026一带一路暨金砖大赛赛项申报:申报单位名称+赛项名称)。技术创新类赛项申报资料发送至competition@bricsfuture.org.cn。

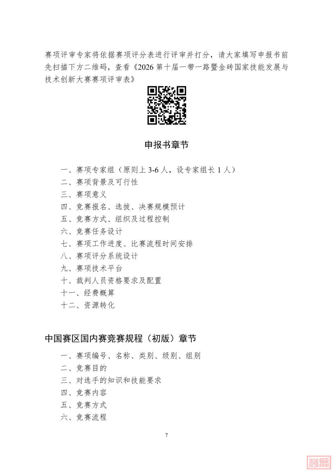
(二)通过专家评审的方式遴选赛项:赛项评审专家将依据《2026第十届一带一路暨金砖国家技能发展与技术创新大赛赛项评审表》进行评审并打分;在收到赛项申报书之日起7个工作日内,金砖大赛组委会将反馈评审信息至申报单位。

五、赛项发布安排

(一)自本通知发布之日起接受赛项申报。

(二)金砖大赛组委会将根据赛项申报情况,分批次发布赛项,具体赛项发布安排以金砖大赛组委会通知为准。原则上,2026年5月31日前发布的赛项,应在当年9月底之前完成比赛;5月31日之后发布的赛项,应在当年年底前举办完成。

六、金砖大赛组委会秘书处联系方式

(一)技能类赛项联系人

宋小琴 13681557574

崔雪艳 15910438067

程   帅 13811689136

杜红杰 15010650107

白   丽 13701309823

李云洁 15811316810

时   佳 15019901688

王   晓 18333692378

朱宏书 13366769921

何美连 13520741338

何   薇 18605036933

吴秀春 13306055883

(二)技术创新类赛项联系人

苏珮馨 18519520530

颜雯智 13075953401

王   雪 15710661369

吕振昆 13860164406

何   薇 18605036933

朱秀青 13779970378

吴秀春 13306055883

联系电话:010-53056984

0592-6688879

联系邮箱:

bricsskill@126.com, competition@bricsfuture.org.cn

联系地址:

北京昌平区生命科学园博雅 CC1 号楼 C 座

金砖大赛官方网站:

www.brskills.com

金砖大赛官方微信公众号:

w2.jpg

附件:

1.一带一路暨金砖国家技能发展国际联盟成员申请表、金砖+国家科技创新联盟成员申请表

2.一带一路暨金砖国家技能发展与技术创新大赛赛项分类表(2.0版)

3.2026第十届一带一路暨金砖国家技能发展与技术创新大赛赛项申报书

金砖国家技能发展与技术创新大赛组委会

一带一路暨金砖国家技能发展国际联盟

2026年01月09日

w3.jpg

w4.jpg

w5.jpg

w6.jpg

w7.jpg

w8.jpg

w9.jpg

w10.jpg

w11.jpg

w12.jpg

w13.jpg

w14.jpg

w15.jpg

w16.jpg

w17.jpg

w18.jpg

点击下载正文和附件:

关于2026第十届一带一路暨金砖国家技能发展与技术创新大赛赛项申报的通知

附件1:一带一路暨金砖国家技能发展国际联盟成员申请表、金砖+国家科技创新联盟成员申请表

附件2:一带一路暨金砖国家技能发展与技术创新大赛赛项分类表(2.0版)

附件3:2026第十届一带一路暨金砖国家技能发展与技术创新大赛赛项申报书

w19.jpg

账号资料包含全部榜单竞赛,互联网+、大挑小挑、三创赛等等

知名权威竞赛获奖名单&通知

⬇⬇


点击下方文字即可查看榜单竞赛通知资讯

中国大学生机械工程创新创意大赛


美国中国青年创客大奖赛

未来设计师·全国高校数字艺术设计大赛

中国大学生计算机设计大赛

中国高校智能机器人创意大赛

亚太地区大学生数学建模竞赛

长三角高校数学建模竞赛

五一数学建模竞赛

全国大学生节能减排社会实践与科技竞赛

全国公益广告大赛

“中国软件杯”大学生软件设计大赛

全国大学生光电设计竞赛

外研社·国才杯”英语写作大赛/阅读大赛/演讲大赛

美国大学生数学建模竞赛

“华为杯”中国研究生数学建模竞赛
  第十七届全国大学生信息安全竞赛创新实践能力赛
  2024年睿抗机器人开发者大赛
“正大杯”大学生就业创业实战大赛
  2024年第十人届CIMC“西门子杯”中国智能制造挑战赛
“创青春”全国大学生创业大赛
  中国机器人大赛暨RoboCup机器人世界杯中国赛
  大学生金相技能大赛
  中国大学生计算机设计大赛
  丘成桐大学生数学竞赛
  中国研究生创新实践系列大赛
“中国电机工程学会杯”全国大学生电工数学建模竞赛
  全国大学生嵌入式芯片与系统设计竞赛
  2024年第二十届百度之星程序设计大赛
  2024届全国大学生计算机系统能力大赛
iCAN大学生创新创业大赛
  全国大学生先进成图技术与产品信息建模创新大赛
  中国大学生机械工程创新创意大赛
  全国大学生集成电路创新创业大赛
  全国大学生机器人大赛
全国大学生电工杯数学建模竞赛
两岸新锐设计竞赛华灿奖
中国国际大学生创新大赛
全国大学生物流设计大赛
全国大学生化工设计大赛
  全国大学生机械创新设计大赛
  全国大学生电子商务“创新、创意及创业”挑战赛
  国际贸易竞赛全国高校商业精英挑战赛
  蓝桥杯全国软件和信息技术专业人才大赛
  全国三维数字化创新设计大赛
“挑战杯”全国大学生课外学术科技作品竞赛
  全国大学生英语竞赛
全国大学生电子设计竞赛
全国大学生广告艺术大赛

全国大学生市场调查与分析大赛
全国大学生数学建模竞赛
未来设计师·全国高校数字艺术设计大赛
全国大学生结构设计竞赛
服务外包创新创业大赛
“大唐杯”全国大学生新一代信息通信技术大赛

“学创杯”全国大学生创业综合模拟大赛

领取方式

⬇⬇

点击下方卡片“大学生竞赛甄选”后

回复“榜单竞赛”“互联网+”“挑战杯”“2025四六级资料”领取大赛资料



(部分资料展示...)

w21.jpg

w22.jpg

w23.jpg
Die von den Nutzern eingestellten Information und Meinungen sind nicht eigene Informationen und Meinungen der DOLC GmbH.
您需要登录后才可以回帖 登录 | 注册 微信登录

本版积分规则

Archiver|手机版|AGB|Impressum|Datenschutzerklärung|萍聚社区-德国热线-德国实用信息网

GMT+1, 2026-1-13 23:14 , Processed in 0.116098 second(s), 30 queries .

Powered by Discuz! X3.5 Licensed

© 2001-2026 Discuz! Team.

快速回复 返回顶部 返回列表